市委巡察公告
根據市委巡察工作領導小組統一部署,市委第五巡察組對無錫產業發展集團有限公司黨委開展常規巡察,時間為2024年4月25日至7月5日。根據有關規定,市委巡察組主要受理反映無錫產業發展集團有限公司黨委領導班子及其成員、下一級主要負責人以及相關重點崗位干部(含已離退休、已調離)的來信來電來訪。其他不屬于巡察受理范圍的信訪問題,將按規定轉交有關部門認真辦理。市委巡察組受理信訪時間截止到2024年7月2日。
巡察期間設專門舉報電話:18800559869,可同時接收短信、微信,接聽時間為工作日8:00-18:00;
郵政信箱:江蘇省無錫市0450號郵政信箱;
郵政編碼:214031;
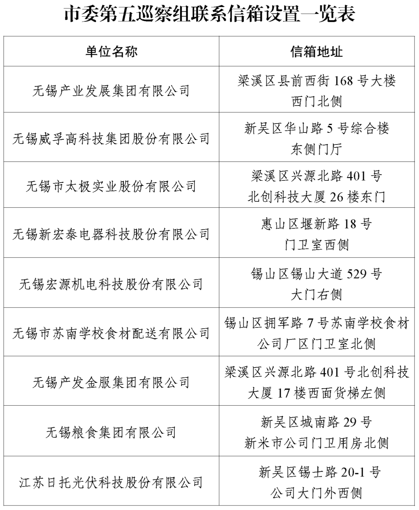
聯系信箱:無錫產業發展集團有限公司及部分全資、控股企業聯系信箱設置地址詳見“市委第五巡察組聯系信箱設置一覽表”。
特此公告。
中共無錫市委第五巡察組
2024年4月25日

上一條:
詢價邀請函
下一條:
詢價邀請函